Universele clignoteurautomaat voor spanningen tussen de 4 en 30V
 
Het ontwerp van de clignoteurautomaat is verbeterd. Resultaat is nu
dat het ding geschikt is voor spanningen tussen de 4V en 30V. Dus kan
ie met een 6V, 12V en 24V accu worden gebruikt.
 
Verder bleek het vorige ontwerp wat 'bugs' te zitten. Zoals dat het even duurt voordat
de oscillator aanslaat. Resultaat is dat het een seconden of 2 duurt voordat ie begint
te knipperen. Dat is nu nagenoeg niet meer zo.
Ook heeft dit ontwerp geen problemen met spanningen tot 30V. Een regelaar kan achterwege
blijven en de knipperfrequentie blijft bij alle spanningen hetzelfde.
Alleen een zenerdiode van 27V voorkomt dat het IC een Vcc over de 30V te verduren krijgt.
 
Ook heb ik hier zelf de automaat in elkaar gezet en getest. Het resultaat is goed:
een relais die met een frequentie van ongeveer 1 herz aan- en uit gaat.
 
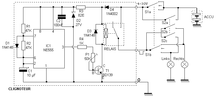
Het schema:
Schema
 
De onderdelenlijst is:
 
Weerstanden (1/4 watt kool, 5%):
R1, R2: 47 Kohm (kleurkode: geel-paars-oranje-zilver/goud)
R3: 82 ohm  (kleurkode: grijs-rood-zwart-zilver/goud)
R4: 1 Kohm (kleurkode: bruin-zwart-rood-zilver/goud)
 
P1: 50 Kohm schoefinstel staand
 
Halfgeleiders:
IC1: NE555 of LM555 + IC voetje
T1: BD139
D1,D3: 1N4148
D2: Zenerdiode 27 volt 1 watt
D4: 1N4002
 
Condensatoren:
C1: Elco 10uF/25V
C2, C3: 100nF
 
Diversen:
RELAIS: Relais minimaal 1x maak; schakelvermogen 1,25A; spoelspanning 6V; inwendige weerstand spoel >150ohm
S1: Tuimelschakelaar 2 polig; driedelig om (drie standen, of tweedelig om met dode middenstand)
S2: Drukschakelaar 3 x maak
 
Clignoteur bouwen op: Gaatjesprint eurokaart, 1 gat per eilandje
 
De tuimelschakelaar S1 heeft net als in een auto 3 standen: midden voor uit, rechts voor rechter knipperlicht
en links voor linker knipperlicht. Ik raad aan een grote robuuste aan te schaffen.
Eventueel kan de tuimel van deze schakelaar met een metalen
staafje verlengt worden om makkelijker te bedienen.
Verder is S2 een schakelaar waarmee alle knipperlichten, zowel links
als rechts, kunnen knipperen, een alarmstand dus.
 
Vooral de eerste schakelaar kàn prijzig zijn, zo rond de E7,50 tot E10, wil je een robuuste goeie.

De print
 
Clignoteur_printlayout.gif
 
 
- Deze print is van boven gezien getekent.
- We maken gebruik van gaatjesprint. De gaatjes zijn in deze layout vervangen door kleine beige blokjes.
- De onderdelen boven de print (aan de niet-koper kant) zijn zwart getekent, evenals de draadjes die uit die onderdelen komen.
- De bedrading aan de onderkant van de print (de koperkant) zijn blauw. Ik raad je hiervoor aan om dunne geisoleerde draadjes te gebruiken.
   Je kan ook overgebleven (vaak veel te lange) draden gebruiken van de onderdelen, als ze geen andere draden hoeven te kruisen natuurlijk
- Zo veel mogelijk in de hoek beginnen met bouwen. Als je klaar bent, kan je met een blikschaar een zo klein mogelijk hoekje
   uit het geheel knippen.
- Omdat ik niet weet hoe het relais er precies uit gaat zien, heb ik maar een blokje getekent met de eenvoudigste
aansluitingen. De kans is groot dat de aansluitingen heel anders zijn. Dan moeten we een creatieve oplossing verzinnen.
- Deze printlayout is een idee hoe je het het makkelijkst kan doen. Dus hier hoeft niet als een bijbel aan gehouden te worden, afwijkingen
geen probleem, zolang het elektrisch maar hetzelfde blijft. Soms zijn afwijkingen nodig, omdat onderdelen groter zijn of een andere vorm hebben.
 
De onderdelen
 
Weerstanden R1 tm R4 zijn mogen op eleke manier aangesloten worden, maakt niet uit of je ze omdraait. Zelfde geld voor de potmeter en de gewone
condensator C2.
Weerstanden hebben echter een kleurkode waaraan de waarde af te lezen valt. Met het programmaatje Weerstand 2000 (down te loaden vanaf ftp.welmers.net/pub/misc/weerstand.exe) kan eenvoudig een kleurkode omgezet worden in een waarde of andersom.
 
Elektrolytische condensator (oftewel elco) C1 heeft een - en een + kant. Dus deze mag maar op één manier worden aangesloten. Meestal staat er een + of een - bij één kant of is het plus pootje langer dan het - pootje.
 
Diodes D1 t/m D4 hebben ook een plus en een min kant, oftewel de anode(+) en de kathode(-) kant. De anode (plus kant) heeft een ringetje om het glazen buisje zitten. Dit ringetje is ook waar te nemen op de print layout, waar deze ring violet/roze is gekleurd.
 
IC1 oftwel het hart van de schakeling NE555 heeft 8 pootjes, die op een aparte methode genummerd zijn. Je neemt het ICtje voor je, zodat de tekst gewoon (niet op z'n kop) te zien is. Linksonder begint de telling: pootje 1 helemaal linksonder, tot pootje 4 rechtsonder. Vervolgens steken we rechtdoor naar rechtsboven, daar gaat de telling verder van pootje 5 naar pootje 8 linksboven.
 
Transistor T1 heeft drie aansluitingen, een basis, een emittor en een collector. Deze kunnen uiteraard niet mert elkaar verward worden. In het schema en de print-layout zijn deze aansluitingen weergegeven met respectievelijk een b, een e, en een c.  Omdat de tor waar het hier omgaat, de BD139, een platte vorm heeft, is het een beetje moeilijk aan te geven op het printlayout hoe ie bevestigd moet worden. Toch heb ik een poging gedaan. De tor heeft een voor- en een achterkant. De voorkant is te herkennen aan de tekst die erop staat. De achterkant is te herkennen aan een metaalkleurig vlakje. De voorkant staat op de printlayout aangegeven met het woord tekst. De achterkant is op de layout te herkennen aan het zwarte blokje. LET WEL: het is een bovenaanzicht.
 
Het Relais weet ik niet precies hoe die op de print moet komen. Eerst moeten we te weten zien te komen op welke twee pootjes de spoel zit en welke twee pootjes
een maak kontakt te vinden is.
 
 
De schakeling
 
Hart van de schakeling is IC1 NE555. De waarden van condensator C1 en de twee weerstanden R1 en R2 zorgen voor de juiste knipperfrequentie. De diode D1 is opgenomen om te zorgen voor de mogenlijkheid van een duty-cycle van 50% of meer. In dit geval gebruiken we gelijke weerstanden R1 en R2 en blijft de duty-cycle 50% (Betekent dat de geproduceerde blokgolf 50% van de tijd laag is en 50% van de tijd hoog)
 
De geproduceerde blokgolf komt uit pin 3 van het IC. Deze wordt via een de basisweerstanden R4 en P1 toegedient aan de basis van T1. Met als resultaat de tor over de Collector en de emittor in het ritme van de blokgolf geleid en niet-geleid.
De potmeter P1 is bedoelt om een minimale belasting van het relais te garanderen. Deze dient voor inbouw afgeregeld te worden om minimale stroomverbruik, maar maximale garantie voor het werken van het relais. Extra basisweerstand R4 is opgenomen om te voorkomen dat bij abusievelijk verkeerd afstellen van P1 het IC de geest geeft door de te hoge stroom.
 
Om te voorkomen dat IC1 een hogere spanning krijgt dan 30V is zenerdiode D2 van 27V over de plus en de minaansluiting van IC1 aangebracht. De zenerdiode komt in geleiding zodra de spanning de 27V overscheid. Om te voorkomen dat de stroom enorm oploopt bij deze eventuele overscheiding en D2 de geest zou kunnen geven, is een weerstand van 82 ohm aangebracht in de plus-leiding.
 
C2 parallel aan D2 dient om eventuele parisitaire oscillaties te voorkomen, deze oscilaties kunnen IC1 kompleet buiten werking stellen.
 
T1 wordt behalve gebruik om te schakelen, ook nog gebruikt als weerstand voor een relais wat een lagere voltage gebruikt dan de voedingspanning. De "weerstandswaarde" wordt bepaald door de instelling van P1. Conclusie hieruit valt te trekken dat er betrekkelijk veel spanning over de transistor kan vallen,
en dus ook wat vermogen moet kunnen dissiperen. Daarom hebben we een redelijk zware transistor BD139 gebruikt, die in staat is om maximaal 8W te
dissiperen.
 
Verder is D3 aangebracht om de omgekeerde inductiestroom bij het uitschakelen van de relaisspoel te kunnen opvangen. Zo wordt een enorm hoge
inductiespanning voorkomen.
 
D4 is aangebracht om verkeerd-om aansluiten van de automaat op te vangen.
 
Bouwen schakeling
 
De print
 
De onderdelen worden zo veel mogelijk aan de niet-koper zijde van de print gehouden.
De pootjes van het onderdeel wordt door de gaatjes van de print gestoken, zo diep mogelijk gestoken, en wordt aan de onderkant van de print
altijd vastgesoldeerd aan het kopereilandje wat zich om het gat bevind.
Vervolgens worden de uitstekende draadjes van het betreffende onderdeel verbonden met het ander onderdeel wat er aan vast moet komen te zitten.
Indien het draadje dan nog te lang is, afknippen met een goede kniptang, of indien niet aanwezig een (blik)schaar.
 
Aangeraden wordt om het IC via een IC-voetje aan de print te bevestigen. Tijdens de bouw gebruikt men dan het IC-voetje ipv het IC zelf en als de schakeling af is,
steekt men het IC in het voetje. Voordeel hiervan is dat het IC niet vootijdig kan bezwijken onder de hitte van het solderen. Bovendien kan een defecte IC makkelijk vervangen worden zonder te (de)solderen.
 
 
Het solderen
 
Let op dat de soldeerverbindingen goed zijn. Niks is vervelender dan een automaat die op het moment suprème het begeeft door het loslaten van een slechte
soldeerverbinding.
 
Een goede soldeerverbinding kenmerkt zich door een gladde glanzende laag soldeer die goed alle onderdelen omvat en dus met elkaar verbindt en bij het
bevestigen met de print goed en genoeg koper-oppervlakte beslaat.
 
Een slechte soldeerverbinding is een korrelige niet-goed gesmolte substantie of prop die een beperkte oppervlakte van de aan elkaar te verbinden onderdelen beslaat.
Ook te weinig oppervlakte met het koper biedt kans op vroegtijdig loslaten.
 
Gebruik altijd verse soldeer met voldoende vloeimidden (hars). Soldeer kan niet hergebruikt worden, door het ontbreken van hars. Bij onvoldoende vloeimiddel (hars) zal de soldeerverbinding niet betrouwbaar zijn.
 
Houd het soldeer zo kort mogelijk vloeibaar. Hars verdampt naarmate de soldeer langer vloeibaar is. Verder kunnen ondedelen maar een beperkte tijd aan deze hitte bloodgesteld worden, meestal niet langer dan 8 seconden.
 
Zorg tijdens het hard worden van het soldeer dat er geen bewegingen in de verbinding plaatsvind.
Om het sneller te laten hard worden kan men zachtjes blazen. Hard blazen veroorzaakt trillingen in de druppel soldeer waardoor de verbinding minder stevig wordt.
Niet doen dus.
 
Gebruik niet te weinig, maar zeker niet te veel soldeer. Te veel soldeer kan uitlekken naar omliggende kopereilandjes of onderdelen, waardoor een
ongewenste elektrische verbinding tot stand komt met dat eilandje of onderdeel.
 
Afwerking
 
Als de schakeling af is, controleren of ie goed functioneert.
 
Vervolgens moet het geheel afgesteld worden. Gelukkig hoeft er maar één potmeter te worden afgesteld,
en kan dit betrekkelijk eenvoudig.
Sluit de automaat op de gewenste voedingspanning aan en zet een stoommeter(mA bereik) tussen de voedingspanniing en sluit niks
op de relais-uitgang aan.
Draai P1 vervolgens dusdanig dat het stroomverbruik zo veel mogelijk afneemt. Echter moet het relais nog wel betrouwbaar aan-en uit
klikken. Zoek het goede evenwicht tussen deze twee.
let ook op dat de voedingspanning in lager kan worden naarmate de accu leger raakt. Dus als je een accu van 12V gebruikt, moet het relais
ook bij 9V nog gewoon klikken.
 
Vervolgens kan het geeehl ingebouwd worden in iets als een plastic foto-rol doosje, elekticiteitskastje oid.
Eventueel kan er een proffessioneel. kastje worden aangeschaft, hoewel deze vaak veel te groot zijn
voor deze kleine schakeling.
Vastzetten kan met (goede) lijm of met  schoeven.
 
Aansluitingen zijn aan te raden via kroonstenen of eventueel via tong-stekkers. Bedenk wel dat een goede tang vereist
is om tongstekkers goed te bevestigen. Zonder goede tang wordt het hopeloos en kan men beter kroonsteentjes gebruiken.